Одной из актуальных современных проблем является водоподготовка: очистка и получение пригодной для потребления воды. По данным Всемирной Организации Здравоохранения, на сегодняшний день вода менее чем из 1% источников хозяйственного водоснабжения не требует дополнительной очистки. Вода из всех остальных источников должна пройти обязательное обеззараживание, так как она является источником болезнетворных микроорганизмов.
Условия, при которых формируются подземные воды, определяют особенности их состава. В воду поступает множество различных химических элементов. В местах под водонепроницаемыми породами, куда не попадают даже талые и дождевые воды, подземные воды растворяют марганец и железо. На участках, куда вместе с атмосферными и прочими водами кислород поступает, железо и марганец подвергаются окислению и находятся в нерастворенной форме, а общее их содержание может быть незначительным. Уровень содержания железа, марганца, двуокиси углерода в подземных водах намного больше, чем в открытых водных источниках. Также такая вода обладает пониженным значением pH.
Наиболее распространенные проблемы не подготовленной воды:
- мутность и цветность
- обе формы железа в воде, ржавчина, привкус и запах металла
- марганец, аммиак, нитраты и пр..
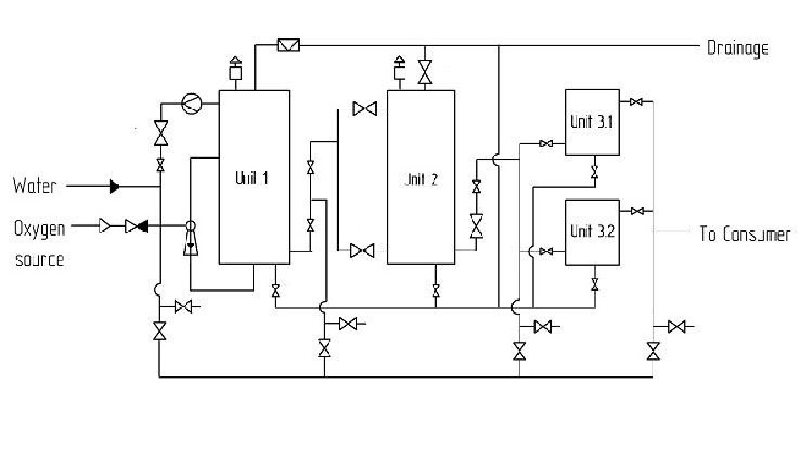
Станция водоподготовки «ЭКО Светофор» используя последовательность технологических решений успешно справляется с этими загрязнителями, обеспечивая Вас чистой водой (нормы СанПиН 10–124 РБ 99 в ред. постановлений Главгоссанврача от 09.10.2006 N 119, Минздрава от 14.12.2007 N 164)! Станция представляет собой модульную конструкцию из последовательно подключенных блоков для удаления различных примесей:
- озонирование
- каталитическая очистка
- механическая очистка


Благодаря отсутствию расходуемых химических реагентов и применению высоко-ресурсных материалов, станция водоподготовки «ЭКО Светофор» отличается от конкурентов продолжительным сроком службы и отсутствием большого количества расходных материалов, что снижает энергетические и финансовые затраты на водоподготовку.
Этапы водоподготовки:
1. Озонирование воды:
Метод озонирования имеет ряд весомых преимуществ перед другими технологиями. Недостаток методов очистки воды, использующих окислители с большим временем «жизни», таких как хлор и марганцовка, заключается в том, что реактивы, добавляемые в исходную воду, не полностью вступают в реакцию с растворенными включениями. Вода, очищенная такими методами является технической или условно питьевой.
Озон является природным окислителем, при контакте с очищаемой водой окисляет наличествующие примеси и переводит их из растворенного состояния в суспензию, которую, в свою очередь, задерживает фильтр. Остаточное количество озона переходит снова в кислород, из которого он был произведен. Дело в том, что большая часть самых распространенных загрязнений воды – органического происхождения и они имеют предрасположенность к окислению озоном.
Растворенные вещества, от которых успешно можно очищать воду методом озонирования:
- разнообразные металлы, в том числе марганец и железо
- газы — хлор, аммиак, сероводород, метан, радон
- микроорганизмы, бактерии, вирусы
- углекислота
- органические соединения (в том числе гуминовые кислоты, фульвокислоты)
Процесс озонирования воды – это экологически безопасный и быстрый метод очистки при котором количество минералов и уровень Ph в воде остается прежним. Озон оказывает обеззараживающее действие, очищая воду от вирусов и бактерий. Вирусы, бактерии и патогенная флора погибают в несколько тысяч раз быстрее, чем при хлорировании. Такая фильтрация воды совершенно безвредна, экономически выгодна, а кроме того, экологична. В блоке озонирования воды озон, который обладает сильными свойствами окисления и стерилизации, обеспечивает окисление металлов и очищение от бактерий, вирусов и спор, что невозможно при применении ультрафиолетовой обработки или хлорировании воды.
Генератор производит озон из окружающего воздуха, эжектором доставляется в очищаемую воду, дезинфицируя ее и окисляя органические и неорганические примеси, и переводит их из растворимых в формы, поддающиеся фильтрации. Остаток озона преобразуется в обычный кислород О₃ — О₂. Вода, пройдя через угольный фильтр, освобождается от остаточного растворенного озона О₃ — О₂ и направляется потребителю в виде очищенной и насыщенной кислородом родниковой воды, которая сохранила в себе весь спектр необходимых человеческому организму минеральных солей.
Для диспергирования озона применяются титановые аэраторы. Основное преимущество титановых аэраторов в том, что их поры и наружная поверхность не подвержены обрастанию микроорганизмами вследствие слабого бактерицидного действия ионов титана, подобного действию ионов серебра. Кроме того, пористые титановые аэраторы не деградируют под действием солнечного света, озоно-воздушной смеси, не подвержены биообрастанию, стойки к гидроударам, могут регенерироваться химическими растворами, термической обработкой, легко стерилизуются перегретым паром. Механическая прочность, надежность и срок службы в целом пористых титановых аэраторов достигает 10-15 лет и значительно выше, чем полимерных или керамических. Таким образом, применение пористых титановых аэраторов увеличивает межремонтный период, снижает простои из-за ремонтов, уменьшает эксплуатационные затраты. Пористые титановые аэраторы являются наиболее подходящим, коррозионностойким изделием для диспергирования пузырьков озона в водных средах при любых температурах и РН. За счет оптимизации параметров пористой структуры, обеспечения за счет губчатой формы частиц дополнительного диспергирования и уменьшения размеров генерируемых порами пузырьков, стало возможным уменьшить количество подаваемого газа в воду. В частности, только на ПО «Минскводоканал» использование пористых аэраторов из порошка титана позволило уменьшить на 14-17% дозу озона и подачу озоно-воздушной смеси при сохранении параметров очистки питьевой воды, сократив потребление энергоресурсов.
2. Каталитическое удаление железа
Растворенное железо, находящееся в воде в виде иона Fe2+, классической фильтрации не подлежит. Предварительно его нужно окислить, перевести в нерастворимый гидроксид железа, который можно будет отфильтровать. Данный метод основан на том, что помимо окисления, происходящего в результате насыщения исходной воды озоно-воздушной смесью, химическая реакция окисления ускоряется, благодаря катализирующим свойствам фильтрующей загрузки, входящей в схему очистки. При прохождении воды через очищающий фильтр с каталитическим наполнителем происходит окисление железа и осаждение его частиц на внешней части сорбционных гранул. Вымывание в дренаж осажденного железа реализуется при взрыхлении фильтрующего слоя обратным потоком воды
В качестве фильтрующей загрузки применяют природные сорбционные материалы, в составе которых, присутствует диоксид марганца: МЖФ, сорбент AC+MC, Birm и другие. Указанные вещества различаются между собой химическим составом и физическими параметрами, и эффективны в разных случаях в зависимости от качественных показателей исходной воды. При этом они обладают одинаковым принципом действия: диоксид марганца интенсифицирует окисление железа и марганца, в результате которого образуются нерастворимые гидроксиды, осаждающиеся затем на гранулированных частицах загрузки
В станции водоподготовки «ЭКО Светофор» применяется фильтрующая загрузка Birm, который представляет собой гранулы диоксида кремния, покрытые диоксидом марганца.
Birm выполняет роль катализатора (ускорителя химической реакции) окисления железа кислородом, сам в реакции не участвует. Образующийся осадок гидроксида железа осаждается на гранулах засыпки и может быть удален при обратной промывке.
Преимущества данного катализатора очевидны:
- эффективное удаление железа
- отсутствие затрат на химические реагенты
- регенерация только обратной промывкой
- длительный срок службы в широком температурном диапазоне
3. Блок тонкой очистки:
В блоке тонкой очистки применяются титановые фильтрующие элементы. Проведенные теоретические и экспериментальные исследования по определению химического состава материала и оптимальной структуры пористого фильтрующего элемента показали, что наиболее эффективным является пористый элемент изготовленный из порошка титана.
Способность титана подавлять рост микроорганизмов широко известна и подтверждена многочисленными исследованиями. Титаносодержащие материалы выделяют в воду ионы, обладающие бактериостатическим действием и практически мгновенного соприкосновения воды с титаном достаточно, чтобы она получила бактерицидные свойства. Пористый титан способен разрушать ферментные системы микроорганизмов, что приостанавливает их рост и размножение. Благодаря своим основным качествам коагулянт на основе титана позволяет достичь наилучших показателей очищенной воды, показывая при этом дополнительные положительные показатели по экономической эффективности.
Преимущества пористых титановых фильтрующих элементов перед аналогами: высокая надежность работы и длительный срок эксплуатации (свыше 10-15 лет) без ремонтов и замены; многократная регенерация; меньшее гидравлическое сопротивление.